高一级部:大数据时代的期中考试试题分析报告
时间:2020-12-10 11:07 作者:张文圣 来源:未知 阅读次数: 次
——建立合肥七中“学生、教师、备课组教学生态链”
目前,大数据分析正在教育各领域得到广泛运用,帮助学校管理者和教师更精准了解学生实际学习情况,为学生提供具体、个性化教学和指导,从而更好贯彻以学生为中心的课堂教学。合肥七中一直致力于教育教学与信息化的融合,利用学情大数据引导考后成绩分析反馈,并建立了一系列较为成熟的具有合肥七中特色的大数据分析及运用制度来提高日常教育教学效率,实现对学生因材施教。学校通过“考教分离”、“学情数据分析”把学生、教师、备课组形成一个教学生态链,共同成长。
2020级高一期中考试刚过,学生便拿到自己各学科得分明细表,准确了解自己各学科答题情况和知识薄弱点;教师拿到班级学情分析表,了解自己班级情况并通过与年级比对把握个人教学得失,及时调整教学和补缺补差;备课组集体完成学科试题报告,分析学科教学情况并进行大局上调控,指导教师教学和学生学习,培养团队。相对于传统教学中教师只关注班级学科均分情况来说,合肥七中正通过大数据分析引领教师把关注点下沉到具体学生、具体知识和技能,实现更精准的课堂教学、个性化辅导和更有效的师生对话。一份凝结集体智慧的试题分析报告尽现学生学情真实面貌,架起教学与学习的桥梁,既促教师专业成长更把关心学生学习落到实处。
试题分析报告包括包括学生答题数据、班级与年级对比、学情概况、命题亮点、命题点评及今后教学调整。
一、通过展示各项学生答题数据,教师能具体了解学生对各题、各知识点掌握程度,通过智学网平台对比其他班级或其他学校的答题情况对自己教学进行反思。数据报告也能让一个老师清楚一个学生优秀优秀在哪里,薄弱又薄弱在哪里。数据报告旨在引导学生关注学习过程、学习反思,而不仅是一个学习结果,引导学生考后多角度研究一个问题,而不是仅考虑考试后情绪危机。
图一: 试题分析报告年级数据报告(备课组了解学情,合理制定计划和阶段教学重点)

图二: 班级数据与年级数据比对(教师了解班级与年级对比数据,反思个人教学)

图三:班级学生答题情况及名单(教师了解学生薄弱和强项、因材施教个性化辅导)
二、一个学校教学质量的提高离不开对命题的研究,提高命题质量便是帮助教师把握考试方向、优化课堂教学,帮助学生事半功倍的进行学习。合肥七中一直不断锤炼命题队伍,每个备课组都有若干两命一审的命题组。
根据合肥七中考试规范,大型考试需要实现“考教分离”,与其他学校教师交换命题,公平公正检测教学效果。所以,一份试题分析报告也是命题组的成绩单。命题亮点、试题质量、有无科学性错误、有无打印错误等都会如实反馈,让考试变得严谨、科学、有效。
本次高一年级期中考试试题分析报告真实、客观、中肯地进行了反馈,同时我们也收到交换学校给我们的命题反馈。学术面前,真诚客观,共同成长。

图四:地理学科试题评价

图五:化学学科试题评价
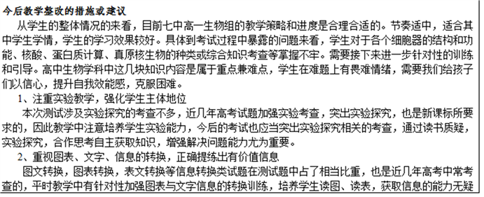
三、考试要促进教师优化教学,实现学生心理和学业的双成长。为此,备课组通过试题分析报告认真总结,并积极提出整改措施,引导后期教学。这些措施的提出尤其能帮助备课组缺乏教学经验的青年教师们的教学和备课,使得备课组共同成长,不落单、不掉队。

图六:生物组教学优化措施

图七:政治组教学优化措施
合肥七中是一所胸怀开阔的学校,一直积极探索和引领信息化教学:智慧课堂教学、白板使用、手阅作业、未来教室到今天基于大数据的学情分析,合肥七中一直走在前列。科技拥抱着这座美丽的校园,也正为每位七中学子插上一双未来翅膀。
(张文圣撰稿 张永剑审稿)
- 上一篇 : 高一年级“我和我的家人”主题班会
- 下一篇 : 政教处:合肥七中第二十五届校园文化艺术节启动仪式


